各位亲爱的卖家:
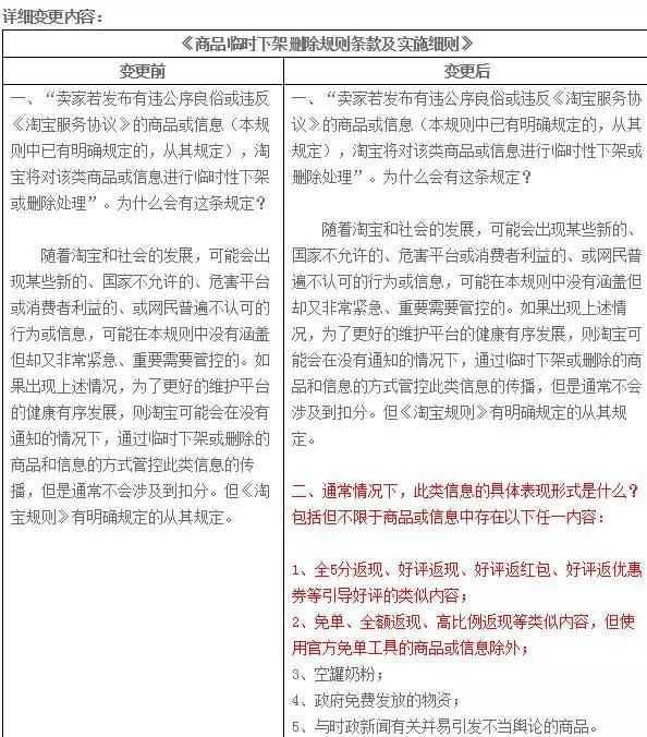
近期,我们发现少部分卖家通过返现、免单方式,引导买家快速确认收货并做出好评。该行为有违评价的客观真实原则,误导了买家的购物决策,且极易引发买卖双方的纠纷。为遏制此不良风气,淘宝拟对商品或信息中出现免单、全额返现、引导好评(包含全5分返现、好评返现等)等类似字样的情形进行管理。
此次规则变更于2016年3月29日进行公示,将于2016年4月29日正式生效。
主要变更内容:
1、在《商品临时下架删除规则条款及实施细则》中新增好评返现等引导好评、免单/全额返现两类情形;
2、在《淘宝网违背承诺实施细则》中新增对违反《淘宝规则》或《淘宝服务协议》的规定的承诺,视作无效,不予受理的条款。


春哥解惑(微信公众号:春哥解惑):淘宝推出此规则的目的和初衷也是为了让买家体验提升,作为卖家在控制好合理的利润空间的同时,确保产品质量的提升吧!淘宝接下来的趋势很明显,随之越来越多品牌加入淘系,假货质量差的,服务差的卖家基本无生存的可能性,因为这些的存在会直接导致平台的品牌和平台大牌的品牌调性。在规则面前最好不要去触碰淘宝的底线,其次就是可以换个角度和思维去运营和服务买家。比如引导买家微博或者微信(vip客户体验通道)上做售后服务体系。再比如,你想快速拉动好评之类的在包裹营销上做一些功夫吧。
文章均来自互联网如有不妥请联系作者删除QQ:314111741 地址:http://www.mqs.net/post/13544.html
添加新评论